Etablissement privé Saint Adjutor
Programme : Construction d’une école primaire et administration, extension du lycée et rénovation générale des existants.
Maître d’ouvrage : GEC du pays de Vernon
Equipe : Cabinet 2h + Hylas + Bimopsi
Budget : 7 738 000 € ht
Surfaces : 2300 m² neufs + 2050 m² réhabilités
Mission : programmation
Avancement : rendu prog en juin 2023, livraison projet été 2028.
Nous avons été missionné pour réaliser la programmation générale de travaux de 2 sites scolaires pour le GEC du pays de Vernon sur les 10 années à venir.
Dans le cadre de cette présentation nous allons développer succinctement le site de Saint Adjutor. Cet établissement scolaire regroupe 60 enseignants et 42 membres de l’OGEC et 1034 élèves répartis sur :
- 6 classes de primaire
- 16 classes de collège
- 13 classes de lycée
la communication = la base d’une bonne programmation
Au delà des analyses règlementaires (PLU, sécurité incendie, PMR …) nous avons accordé une grande importance à l’échange avec note maître d’ouvrage, le directeur, les différentes directions, les enseignants et les usagers (= les élèves), afin d’établir un programme fidèle aux attentes exprimées ou non, aux contraintes du site et à l’évolution de la pédagogie. Nous avons également apporté de part notre expérience (ainsi que celle de nos co-traitants), un regard complémentaire sur des sujets non soulevés lors des 1er rdv.
réalisation de relevés scan
Pour se faire nous réalisons des relevés scan de l’ensemble des bâtiments pour avoir une base solide d’étude.
Le rendu final comprend :
- une analyse urbaine
- un état des lieu de chaque bâtiment (atouts et contraintes) et des extérieurs avec une analyse des points à traiter
- un bilan des actions à mener (rénovation, démolition, construction …)
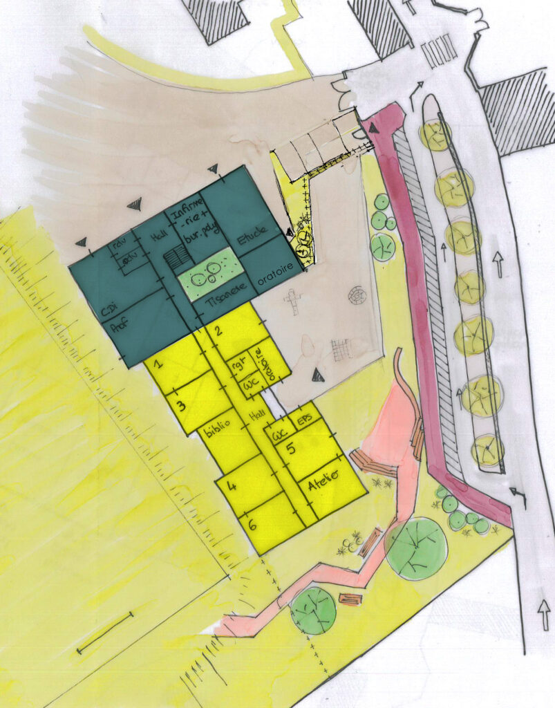
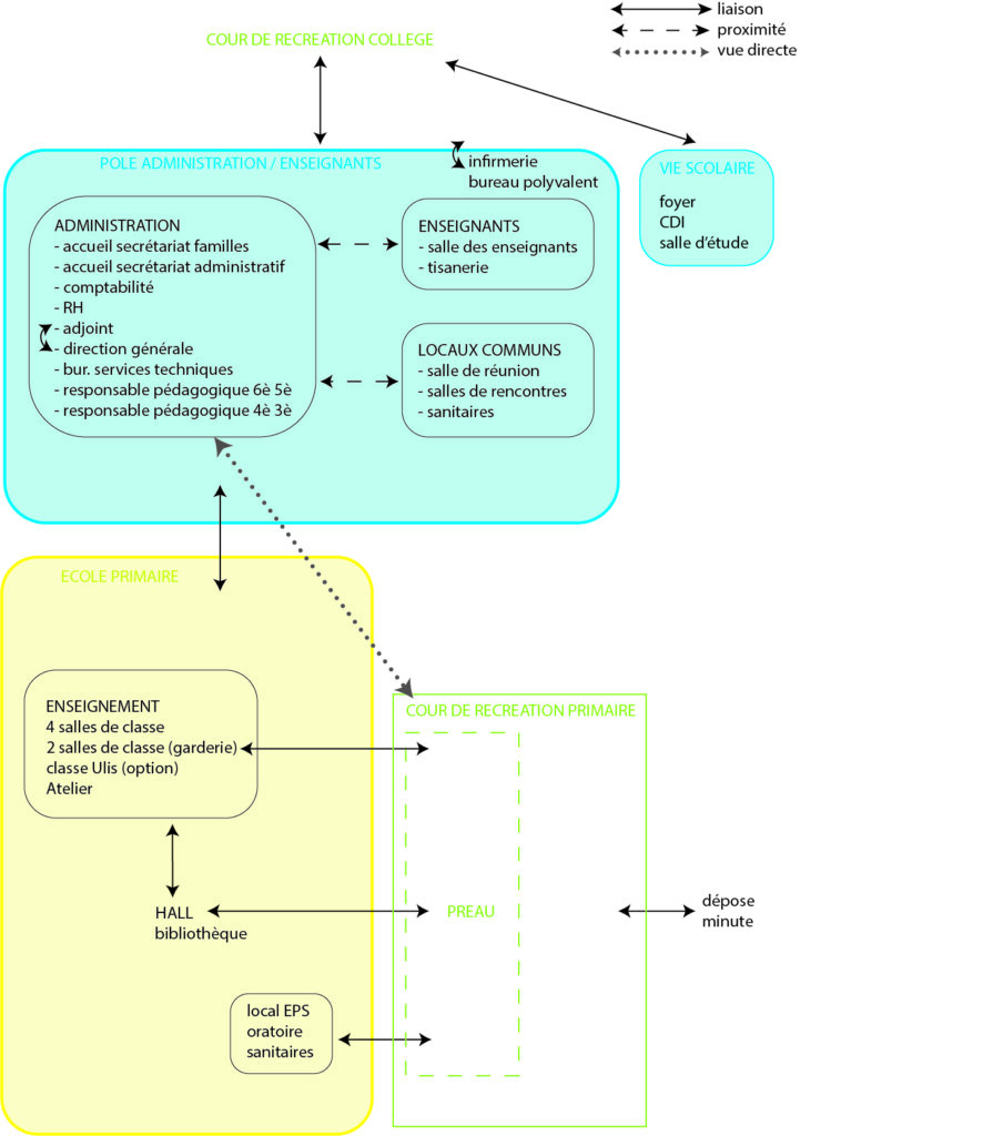
- la programmation (schémas et tableaux de surfaces)
- plans et 3D schématiques du projet
- tableaux de surfaces par bâtiment avec chiffrage des travaux par niveau de réhabilitation
- estimation des travaux
- planning de réalisation des études et travaux
(*) œuvre créée sur l’initiative de Opus project, sous sa direction et son nom, et dans laquelle la contribution personnelle des divers auteurs participant à son élaboration se fond dans l’ensemble en vue duquel elle est conçue, sans qu’il soit possible d’attribuer à chacun d’eux un droit distinct.
